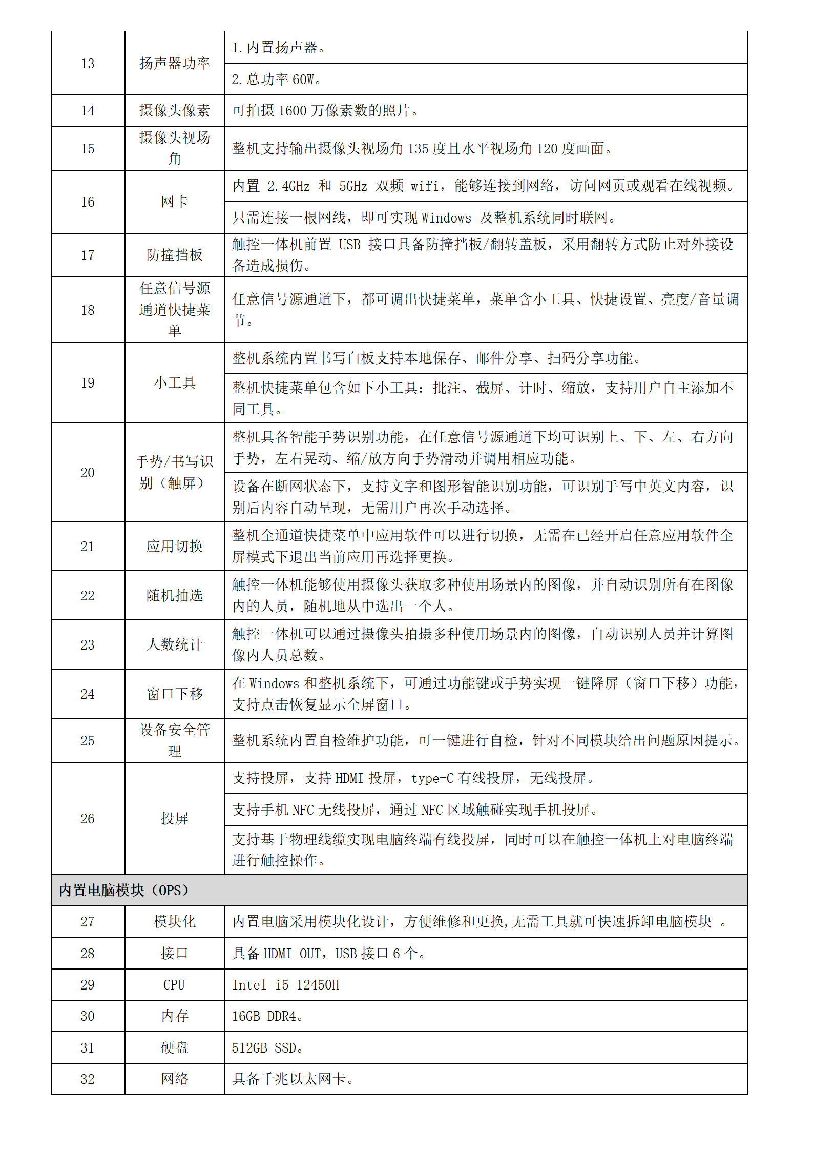
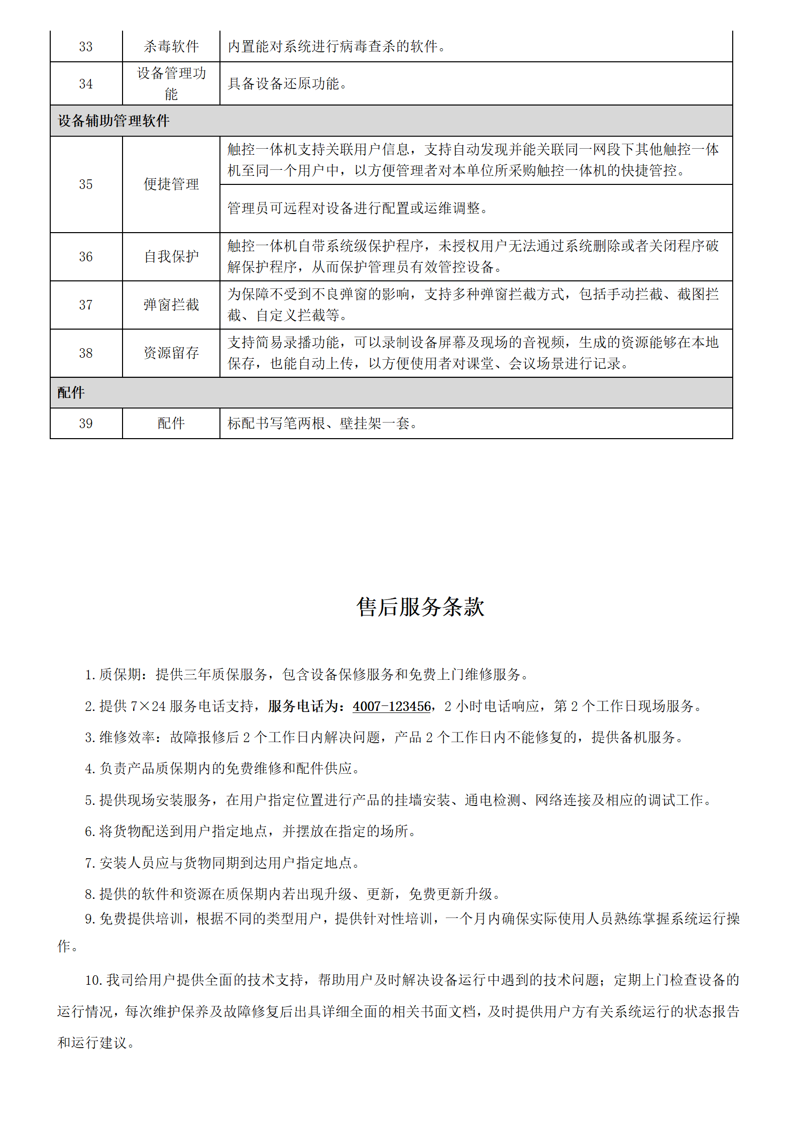
• 选择其他国家获得服务

    赋能教育 提质增效

    LETOU - 乐投 智能教育平板 IFP75X60M

    • · 健康护眼
    • · 视听升级
    • · Android 13.0系统

    规格

    86 75 65
    '+ ''+ ''+ '

    LETOU - 乐投

  • '+ '
  • '; iframe.addEventListener('load', function () { const iframeDoc = iframe.contentDocument; const script = iframeDoc.createElement('script'); script.type = 'text/javascript'; script.src = '/etc.clientlibs/brandsite/clientlibs/plugins/videojs.js'; script.onload = function() { const youtubeScript = iframeDoc.createElement('script'); youtubeScript.type = 'text/javascript'; youtubeScript.src = '/etc.clientlibs/brandsite/clientlibs/plugins/youtube.js'; youtubeScript.onload = function() { const videoEl = iframeDoc.querySelector('video.video-js'); const videojs = iframe.contentWindow.videojs(videoEl, videoOptions); videojs.on('init', function() { if(content.index === currentIndex) { setTimeout(function() { videojs.play(); }, 300); } }); }; iframeDoc.body.appendChild(youtubeScript); }; iframeDoc.body.appendChild(script); }); const container = document.createElement('div'); container.className = 'video-container'; const wrapper = document.createElement('div'); wrapper.className = 'video-wrapper'; container.appendChild(iframe); wrapper.appendChild(container); content.element.appendChild(wrapper); } }); lightbox.on('contentActivate', function(e) { const { content } = e; currentIndex = content.index; const type = content.data.type; if (type === 'video') { e.preventDefault(); const iframe = content.element.querySelector('iframe'); if(iframe) { const iframeDoc = iframe.contentDocument; if(iframeDoc) { const videoEl = iframeDoc.querySelector('.video-js:not(video)'); if(videoEl) { const player = videoEl.player; player && player.play(); } } } }else{ const element = content.instance.element; if(!element.classList.contains('pswp--zoom-allowed')) element.classList.add('pswp--zoom-allowed'); if(!element.classList.contains('pswp--click-to-zoom')) element.classList.add('pswp--click-to-zoom'); } }); lightbox.on('contentDeactivate', function(e) { const { content } = e; const type = content.data.type; if (type === 'video') { e.preventDefault(); const iframe = content.element.querySelector('iframe'); if(iframe) { const iframeDoc = iframe.contentDocument; if(iframeDoc) { const videoEl = iframeDoc.querySelector('.video-js:not(video)'); if(videoEl) { const player = videoEl.player; player && player.pause(); } } } } }); lightbox.init(); if (window.$detail) window.$detail.activePswp(lightbox);
  • 【网站地图】【sitemap】